根据学院《关于开展2023年度学院精神文明建设评优评先的通知》(ac米兰官方网站委﹝2024﹞7号)文件,各单位按照预定名额进行上报,经各职能部门审核,现将2023年度学院精神文明建设评优评先名单给予公示。公示时间为2024年4月30日至2024年5月9日。如对以上评定结果有异议,请于公示期内来电、来访,客观反映情况。
公示电话:0594-3982988
来访、来电时间:正常工作时间
接待处室:米兰·体育官方网站党委宣传部
中共米兰·体育官方网站委员会宣传部
2024年4月29日
2023年度学院精神文明建设评优评先拟表彰名单
一、精神文明先进单位(6个)
团委、学生工作处、纪委办公室、
自动化工程系、学前教育系、国防教育学院
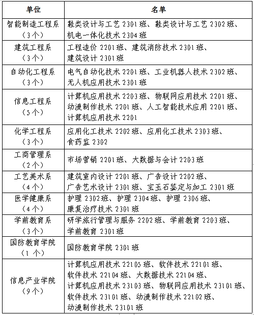
二、文明班级(40个)

三、文明宿舍(219间)


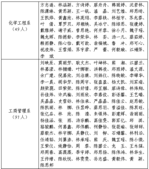
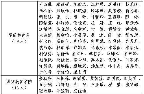
四、精神文明建设先进个人(教师)(62名)

五、精神文明建设先进个人(学生)(852名)






六、文明志愿者先进个人(教师)(25名)
杜 鹃、雷 乙、郑永生、陈淑凤、詹 菁、郭 莹、
王志挺、林伟岭、陈宁义、颜舒泓、李海铭、许一柱、
苏晶晶、郑志鹏、林志荣、朱 杰、陈佳勇、李慧颖、
林碧莲、陈凤华、谢夏冰、陈丽娇、林 静、林志强、
翁 歆
七、文明志愿者先进个人(学生)(110名)
吴静文、宋淑红、李 湘、刘雅芬、柯 萍、郭 琳、
李一苹、吴丽蓉、林 怡、赵宇彤、卢铃如、林静雯、
余 恒、杨伟宏、余晨菲、杨诺雯、吴小兰、李至晗、
黄晓彤、俞思熠、黄佳缘、高 烽、朱晶滢、谢伟杰、
方鑫莹、陈峥嵘、阮雨豪、杨生坤、黄暄炜、何梦圆、
李玮威、施钰瑄、林夏珍、吴繁舒、李文彬、陈雪丽、
李远行、苏洪达、苏健伟、王 钢、刘文奇、林张玄、
陈 宇、曾丽君、张凌倩、谢洛曦、戴新毅、卢玲如、
林传奎、李 蝶、王芷芸、吴叶薇、高蓓蓓、王欣彤、
连凤娟、庄佳铌、韩雨昕、黄菊华、罗 娜、蔡佳绮、
孙明耀、毛佳敏、黄 榕、郑超楠、刘武琨、陈文锦、
王 杭、曾雅娟、农秋婷、林欣渝、郑怀金、王长盛、
王 崴、刘发明、李鹏飞、黄炜斌、陈泽培、吴宇航、
钟 琦、蔡艺宗、李思佳、吴佳鸿、彭丽娟、刘建明、
黄宝星、翁玉蓉、陈友婷、杨朝露、卢钦淼、苏崇熇、
江晨斌、魏振烨、柯炫杰、黄晓丽、梁洁垚、康东益、
姚祖明、祁 娟、连怡佳、徐文沁、蔡益虹、蔡艺婷、
方雪芬、黄欣莹、吴易霖、赖锦辉、张镡月、陈宇恒、
左东旭、黄文杰


